Шойгу, земля и деньги
«ЕР» получила нового старого лидера к Госдуме

Лидера «Единой России» Дмитрия Медведева не оказалось среди кандидатов партии в Госдуму. Президент РФ Владимир Путин ожидаемо предложил поставить во главе списка министра обороны Сергея Шойгу.
«Накануне в ходе встречи с Дмитрием Анатольевичем Медведевым и в разговорах с другими лидерами партии мы подробно обсуждали кандидатов, которым предстоит бороться и в одномандатных округах, и работать на общий результат партии в составе федерального списка», – сказал Путин на съезде.
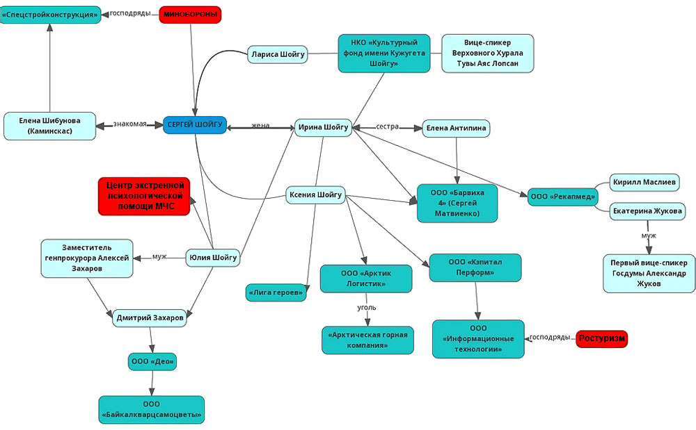
Министр обороны РФ, уроженец Тувы Сергей Шойгу возглавит список «Единой России» на выборах Госдумы РФ. Он не служил в армии, состоял в КПСС, а его близкие получали высокие должности и бюджетные подряды. В 1999 году Шойгу уже возглавлял список «Единства», которое позже стало «ЕР». Тайга.инфо вспоминает о карьере политика и его близких.

Семья, нефрит и уголь
У семьи Шойгу было сразу несколько представителей в органах власти разного уровня. Его старшая сестра Лариса долгое время работала в сфере здравоохранения Тувы, а в 1998-м стала замминистра здравоохранения республики. В 2000-м она заняла пост замначальника центральной поликлиники МЧС России в Москве (при брате-министре), а в 2007-м впервые прошла в Госдуму РФ по списку «Единой России». С тех пор Лариса Шойгу еще дважды избиралась в парламент, в действующем созыве была зампредседателя комитета по контролю и регламенту.
10 июня 2021 года стало известно о смерти Ларисы Шойгу после инсульта, вызванного коронавирусом. Это не помешало ей «проголосовать» на пленарных заседаниях 8-9 июня, на которых ее уже не было.
Лариса Шойгу была соучредителем «Культурного фонда имени Кужугета Шойгу». Организацию сейчас возглавляет вице-спикер Верховного Хурала Тувы Аяс Лопсан, который также с 2003 года руководит государственным «Агентством по ипотечному жилищному кредитованию» республики.
Дочь Сергея Шойгу Юлия руководит федеральным казенным учреждением «Центр экстренной психологической помощи МЧС». Среди крупнейших поставщиков госучреждения значится, например, московское ООО «Массажный рай», получившее 21 контракт на аппараты для ультразвуковой терапии, дефибрилляторы и тренажеры за 47,3 млн. рублей. В 2016 году выяснилось, что гидромассажные ванны немецкого производства HOSCH, которые компания поставила по госконтракту в дальневосточный филиал учреждения, оказались выпущены в Башкирии.
Муж Юлии Шойгу – заместитель генерального прокурора России Алексей Захаров. Его сын Дмитрий, как узнали «Важные истории», оказался связан с иркутскими бизнесменами, занимающимися поставками нефрита в Китай, которых в Австралии подозревают в отмывании денег.
В поле зрения австралийской полиции попали: Сергей Костюков, Владимир Стрельников, Эдуард Кармадонов, Эдуард Зелинский, Андрей Гудков, Ирина Стрельникова, Наталья Гудкова и Галина Чувасова. Четверо из них – учредители обанкроченной «Фабрики мороженого „Ангария“». Гудков, чьи банковские счета, в частности, были заморожены – основной владелец иркутской компании «Байкалкварцсамоцветы» через ООО «Део», которому принадлежит 100% акций «Байкалкварцсамоцветов».
«Долгое время правоохранители Австралии ждали помощи от своих российских коллег. Еще в конце 2015 года австралийская федеральная полиция намеревалась провести расследование совместно с коллегами из Иркутска, – писало издание. – Но так и не получила одобрения российских властей, по данным британской DailyMail. Запросы иностранных правоохранителей о расследованиях в отношении российских граждан по российскому закону должна рассматривать Генпрокуратура». Именно в 2015 году 16-процентную долю в иркутском ООО «Део» получил внук Шойгу Дмитрий Захаров.
Супруга министра Ирина Шойгу, как писал «Собеседник», занималась бизнесом. Связанные с ней компании получали подряды от структур Минобороны, узнало издание. Среди ее фирм была компания, созданная вместе с сестрой Еленой Антипиной и Сергеем Матвиенко (сыном спикера Совета Федерации) – ООО «Барвиха, 4». В 2013-м в состав учредителей вошла Ксения Шойгу, младшая дочь министра. Фирму ликвидировали в 2016 году.
Сейчас Ирина Шойгу – совладелец ООО «Рекапмед». Ее партнеры по бизнесу – кандидат медицинских наук Кирилл Маслиев, который был зампредом совета директоров «Башни Федерация» в Москве и помощником депутата Госдумы Владислава Третьяка, а также Екатерина Жукова. Последняя – жена первого вице-спикера Госдумы Александра Жукова, представляющего Новосибирскую область в парламенте.
Маслиев называет себя «не только врачом, клиницистом, но и сооснователем первого и крупнейшего фонда в стране по борьбе с коронавирусной инфекцией, осуществлявшего поддержку в том числе медицинских учреждений Москвы».
Младшая дочь Шойгу Ксения занимается проектом «Лига героев», который в конце мая 2021 года на фоне начала третьей волны пандемии коронавируса в России провел по всей стране массовые забеги.
По данным сервиса «Контур-Фокус», выручка АНО «Гонка героев» в 2020 году составила 286,3 млн. рублей. Чистый убыток – 39,4 млн. ООО «Лига героев спорт проджект», которое продает экипировку, выручило 125,6 млн. рублей, но показало чистый убыток в размере 2,5 млн. ООО «Гонка героев» при выручке около 46 млн. получило прибыль почти на 7 млн.
Ксения Шойгу вместе с бизнесменом Кириллом Демченко также владеет фирмой «Кэпитал Перформ», которой принадлежит половина ООО «Информационные технологии». Эта компания получает госконтракты от Ростуризма на продвижение «внутреннего туризма». Кроме того, «Кэпитал Перформ» летом 2018 года стала совладельцем ООО «Арциус», которое затем получило четыре государственных и муниципальных контракта, крупнейший из которых с ГУП «Мосгортрансом» на 111 млн. за медицинские осмотры.
10 января 2017 года младшая дочь Шойгу стала единственным владельцем ООО «Арктик Логистик», зарегистрированном в селе Усово на подмосковной Рублёвке. До этого фирма принадлежала «Арктической горной компании», которая под управлением УК «ВостокУголь» разрабатывала Таймырский угольный бассейн в Красноярском крае. «Арктическая горная компания» принадлежала известному угольному олигарху Дмитрию Босову и Александру Исаеву. В 2019 году ФСБ возбудила дело в отношении неустановленных лиц из числа руководства «Арктической горной компании» (АГК) из-за незаконной добычи и последующей продажи угля на Таймыре.
Дмитрий Босов был найден застреленным в своем доме в селе Усово в мае 2020 года. [...] Сейчас АГК возглавляет Андрей Исаев, который руководит и «Арктик Логистик», которая принадлежала Ксении Шойгу. В 2018 году 100% доли «Арктик Логистик» оказались в собственности ООО «Востокуголь-Диксон».
С Ксенией Шойгу было связано и расследование соратников Алексея Навального, опубликованное в 2015 году. В нем утверждалось, что дочь министра обороны в 2009 году купила два участка общей стоимостью $9 млн. в районе Рублево-Успенского шоссе. В 2010-2012 годах их собственником стала Елена Антипина, которая, по данным активистов, была сестрой матери Ксении Шойгу. Игорь Юртаев, возглавлявший отдел по связям с общественностью оргкомитета спортивной акции «Гонка героев» говорил, что данные о покупке участков за $9 млн. не соответствуют действительности. В ноябре 2015 года, по данным авторов расследования, Росреестр изменил информацию о собственниках земли.
The Insider относил к ближайшему кругу близких Сергея Шойгу и стюардессу Елену Шебунову (сейчас – Елену Каминскас). Издание называло ее «любовницей» министра и предполагало, что у пары могут быть двое детей (в частности, Данила Сергеевич Шебунов). Источники «Открытых медиа» подтверждали «давнее знакомство и дружбу» Шебуновой и Шойгу. В 2015-2016 годах «Спецстройконструкция», совладельцем которой была Шебунова, получила семь господрядов от «Главного военно-строительного управления №12» Минобороны РФ почти на 4,3 млрд. рублей.
Подмосковье, Тува и антикоррупция
Уроженец Тувы Сергей Шойгу считается неформальным куратором Красноярского края, Тувы и Хакасии во внутренней политике российских властей. Но наиболее популярен он именно на родине. В его честь названа улица в родном городе Чадан, а в другом тувинском поселении Шагонар есть целый «Проспект генерала Шойгу».
Именно дорога до Чадана стала в 2015 году одним из частно-государственных проектов, к которым приложили руку близкие Шойгу. «Только что мне позвонил министр транспорта России Соколов и сообщил о выходе решения правительства России о принятии на федеральное финансирование автодороги, которая проходит вдоль Тувы по маршруту „Кызыл – Шаган-Арыг – Чадан – Хандагайты“. Я не смогу вам передать словами все мои эмоции и чувства по этому поводу», – восторженно писал в соцсетях тогда еще глава Тувы Шолбан Кара-оол, который регулярно отчитывался о совместном отдыхе с Шойгу.
Кара-оол оценивал реконструкцию дороги не менее 7 млрд. рублей и благодарил лично Шойгу, «авторитет которого во многом помогал нам двигаться вперед, казалось, иногда при тупиковых обстоятельствах».
Концессионное соглашение на реконструкцию трассы было подписано с ООО «Консорциум „Тувинские дороги“», следует из постановления правительства РФ. По нему планировалось, что фирма вложит собственные средства без участия бюджета России, но будет 20 лет собирать плату за проезд грузового транспорта.
«Консорциум „Тувинские дороги“» был учрежден кипрской «Тува Рэйлвэй лимитед» (аффилированно с Evraz) и московским ООО «Инвестиционная группа „Линвест“», а позже полностью перешел структурам Evraz. Совладельцем «Инвестиционной группы „Линвест“» был Максим Юрьевич Воробьёв, основной владелец и председатель совета директоров группы «Русская аквакультура» (бывшее «Русское море»).
Максим Воробьёв – брат губернатора Московской области Андрея Воробьёва, большого друга Сергея Шойгу. Андрей Воробьёв был помощником Шойгу, когда тот работал зампредом правительства, и стал его преемником на посту губернатора Подмосковья. Воробьёв называл старшего товарища крестным отцом в политике.
Отец Воробьёвых Юрий был одним из основателей Российского корпуса спасателей, который в 1991-м возглавил Шойгу. Юрий Воробьев стал его заместителем (позже – первый замглавы МЧС). Сейчас он – зампред Совета Федерации. Под его общей редакцией выходили «сборники материалов о противодействии коррупции».
«Прежде всего необходимы широкая пропаганда борьбы с коррупцией, повышение правовой культуры граждан, информационная открытость органов исполнительной власти. В систему образования в школах, вузах и центрах повышения квалификации государственных и муниципальных служащих следует включать специальные антикоррупционные программы», – утверждал в ноябре 2011 года Юрий Воробьёв.
В итоге, к 2021 году федеральный парламент, подконтрольный «ЕР», позволил властям засекречивать сведения об имуществе силовиков и военных, под предлогом борьбы с терроризмом и участия в спецоперациях. Федеральная служба безопасности просто удалила сведения о доходах своего директора Александра Бортникова, а Минобороны во главе с Шойгу скрыло данные о доходах его заместителей.
Сам Шойгу отчитался в 2020 году об официальном доходе в размере 15,9 млн. рублей, его жена – о 12,3 млн. В своем последнем большом интервью по просьбе «МК» он комментировал «„разоблачения“ различных политических фигур», которые «коснулись» и его: «Мне все это напоминает повторение кампании массовых доносов 1937 года. Зачем тогда писали доносы? Кто-то хотел занять место того, на кого он писал». Министр не стал говорить, чем занимаются его супруга и дочери. Но заявил, что мечтает вернуться в Сибирь и построить «один, а лучше еще два города».
Ярослав Власов
«Тайга.инфо»
(в сокращении)




Страница газеты РИСК в Телеграме
Для писем
Лента новостей RSS
Зеркало сайта
Страница газеты РИСК в Blogspot
Страница газеты РИСК в YouTube